内容摘要:人力资源是智库的核心资本。本文系江苏省社科基金重大项目“江苏新型智库建设与评价研究[ 16ZD007 ] ”阶段性成果)。
关键词:智库;考核;激励;配置;研究员
作者简介:

表1:智库全职人员/兼职人员比例分布表

表2:我国8家代表性智库人员考核与晋升情况

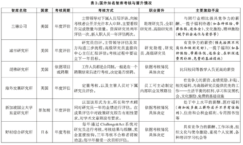
表3:国外知名智库考核与晋升情况
编者按
人力资源是智库的核心资本。目前我国智库的人力资源配置呈现何种状态,存在哪些短板?在智库转型发展的关键时期,如何实现人力资源的科学管理,以充分发挥其效能?
南京大学中国智库研究与评价中心和光明日报智库研究与发布中心从“中国智库索引(CTTI)”中选取样本,统计并推演我国智库人力资源配置情况,结合对国内外14家智库人员考核激励机制的比对研究,为我国智库人力资源配置、考核与激励体系建设提出对策建议。
现状透视:我国智库人力资源配置特征
人力资源是智库的核心资本,决定人力资本效益最大化的关键是其配置结构与运用机制。“中国智库索引(CTTI)”是由南京大学中国智库研究与评价中心和光明日报智库研究与发布中心联合开发的在线智库数据库,目前通过遴选收录了我国约500家智库信息。本文选取CTTI中人员数据填写完整的16家社会智库、11家社科院智库及33家985高校智库作为样本,从以下角度对其人力资源现状进行分析:
智库规模与所处发展阶段。规模方面,本文依据国际上划分大、中、小三种类型智库规模的标准,将样本智库的人员总数分为三个区间,发现42%的智库人员总数达100人以上,58%的智库人员总数介于10至100人之间。其中,社科院智库的规模全部在100人以上,社会智库和高校智库的规模则以10—100人为主。就智库的发展阶段而言,国外智库学者将“是否拥有10位全职研究员”作为第一阶段智库向第二阶段智库转型的分水岭。样本智库全职研究员数量显示,83%的智库已处于发展的第二阶段,拥有10名以上(含10名)全职研究员,处于此阶段的智库必须实行经营管理的变革才能迈向更高层次的发展。
智库的全职人员与兼职人员比例。由表1可知,55%的智库拥有的全职人员数多于兼职人员数,45%的智库全职人员少于兼职人员。后者主要为社会智库和高校智库,这两类智库中全职人员的平均比例皆为45%;而社科院智库的全职人数最多,平均比例达90%。由此可知,在社会智库和高校智库中,兼职人员占据多数,这种“小机构、大网络”“小核心、大外围”的建设思路固然可取,但前提是智库必须拥有一个长期稳定的核心团队,实现实体化运作;过于依赖外部专家或兼职人员则易形成不稳定结构,无法凝聚一支完全属于智库的核心团队,不利于智库自身的长期稳定可持续发展。
智库研究人员与行政人员比例。智库行政人员是指除研究员以外的,负责各项管理、日常运作、传播及辅助工作的人员。在67%的样本智库中,行政人员数量不及研究人员数量的1/4,这部分智库仍然以社会智库和高校智库为主,而社科院智库的行政人员与研究人员数量之比集中在0.25—0.5。进一步计算可见,样本智库研究员的平均人数占总人数3/4以上,行政人员仅占少数。与之相比,美国一些排名靠前的智库,其人员构成呈现不同的比例,如布鲁金斯学会的研究人员和非研究人员各占一半,传统基金会中研究人员仅占总人数的1/4,胡佛研究所常驻研究员与辅助人员的比例为1:1。就我国智库而言,随着业务拓展与发展深化,行政人员处理的事务越来越多样化,工作量也会随之增加,目前这种普遍侧重研究人员、对辅助和行政人员重视不足的配置模式不尽合理。
智库人员的年龄分布、学位结构与职称结构。据样本智库相关数据显示:三类智库50岁以下员工平均人数比都远高于50岁以上人数比,智库人员以中青年为主,人才队伍普遍比较年轻。54%的智库拥有的博士研究员占研究员总数一半以上,而各类智库中仅有学士学位的研究员普遍稀少。高校智库研究员中拥有博士学位的人数最多,平均比例近九成,充分发挥了高校智库的人才优势;社会智库和社科院智库则以硕士研究员居多。智库研究员的职称等级主要包括三类:高级(含高级与副高)、中级和初级。从各类智库中不同职称级别的比例可知,高级职称研究员所占比例最高,80%的智库高级研究员人数超过一半以上;67%的智库中级研究员人数不足总数的1/4,且职称级别越低,人数越少。从整体上看,智库研究员的职称结构呈“倒金字塔”式,这是典型的学术机构人才模式,却并非智库人才结构的最佳状态。理想的智库人才结构应为“金字塔”式,塔尖为负责领导研究工作的少数高级研究员,塔身为大量负责具体执行任务的中层研究员,塔基则配备充足的研究助理提供支持,在此种人才结构基础上展开的研究工作才更有助于提升智库效能。







